接入人脑,正在中国悄悄爆发
前几天,马斯克抛出一个极具争议的预测:人类能在20年内将意识数字化,并上传到特斯拉的人形机器人Optimus中,达到类似“赛博克隆”的效果。
前几天,马斯克抛出一个极具争议的预测:人类能在20年内将意识数字化,并上传到特斯拉的人形机器人Optimus 中,达到类似“赛博克隆”的效果。
马斯克这发言在科学界堪称激进,看来未来数年是要死磕脑机接口。
现如今,AI如日中天,但在2020年爆发之前,很少有人能预见它今天的盛况。这种现象在科技前沿并不罕见,许多技术前景远大,但发展时间难以判断,直到爆发临界点到来,行业外的人才会突然意识到原来它已经完成了蓄力。
今年,类似的迹象再次出现,又一个前沿领域——脑机接口——正被点燃。

曾经只存在于想象中的脑机接口已经有了用武之地 (图:壹图网)
脑机接口的爆发
2024年至2025年,是脑机接口从实验室走向现实的关键两年。
2024年1月,马斯克的Neuralink公司完成首例人类脑机植入手术。几个月后,受试者仅凭意念就能控制电脑。这一成果的出现,让脑机接口首次从学术议题变成了可量化、可复现、符合伦理的技术,并进入了公众视野。

诺兰·阿尔博接受了Neuralink首例人类脑机植入手术,这能帮助瘫痪的他克服一些身体限制 (图:bloomberg.com)
值得注意的是,Neuralink的这项手术早在2023年就获得FDA(美国食品药品监督管理局)审批。而在FDA批准后的一个月,中国清华大学的团队与宣武医院合作,完成了一例脑机接口植入手术,使渐冻症患者实现了脑控抓握。
从时间上看,中国的手术更早,但在严格意义上,第一的里程碑应综合考虑伦理审批、监管批准与公开披露三方面。按这一标准,Neuralink 的手术是当之无愧的首例。

通过无线微创植入脑机接口NEO,患者能够驱动气动手套,实现自主喝水等脑控功能(图:tsinghua.edu.cn)
这一事件在全球范围内引发了连锁反应,也让脑机接口从科研议题变成政策焦点。各国开始重新评估这一技术的潜力与监管边界。
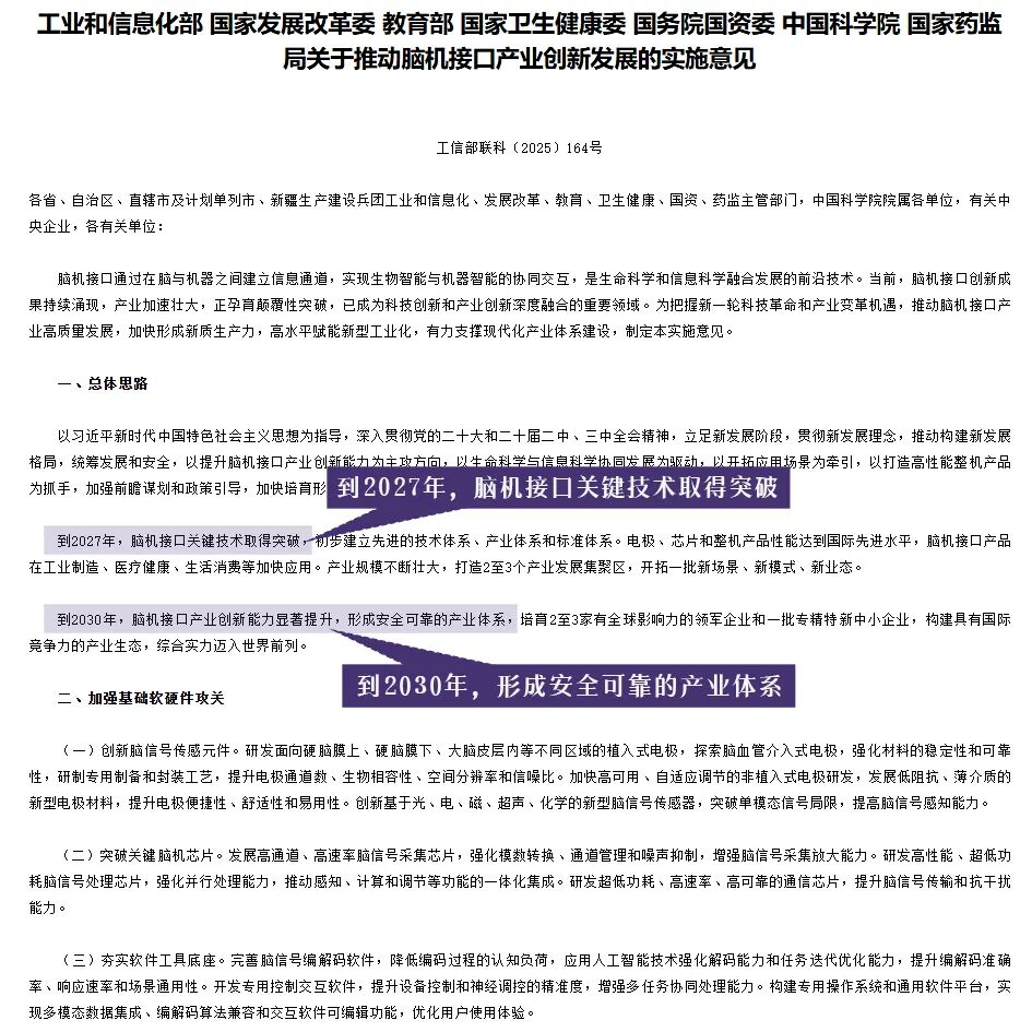
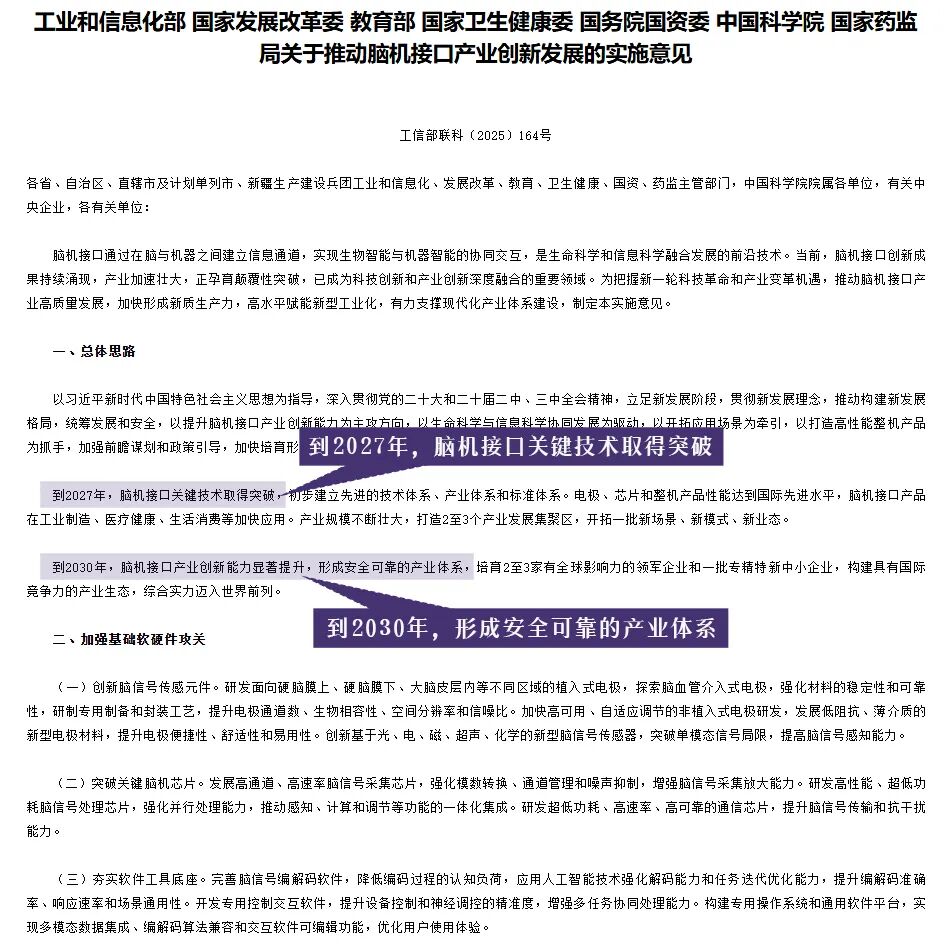
2025年8月,中国工信部、发改委、卫健委等七部门联合发布了《关于推动脑机接口产业创新发展的实施意见》。
这份文件的出台,既是对国际技术趋势的响应,也是中国将脑机接口纳入战略布局的重要信号。它将该领域正式列为“未来产业”,并明确提出到2027年实现产业化落地、2030年形成全球化布局。

脑机接口产业成为我们关注与发展的重点领域 (图:miit.gov.cn)
从最根本的趋势来看,人工智能解决的是机器如何“替代”人去思考;而脑机接口要解决的,则是机器如何“翻译”人的思考,进而让机器直接“影响”人的思考。
也就是说,脑机接口可以同时做到“读脑”和“控脑”。例如,前者可以让瘫痪者凭意念控制电脑、帮助盲人看见世界;而后者则通过控制脑神经,帮助大脑和身体重建感知。
但要同时做到这两点并不简单。过去科研界始终被这三个难题所困扰:脑信号太弱、双向通信算法太难、脑设备寿命太短。
直到近两年,芯片技术、AI算法和材料科学的共同突破,才让这三个问题之墙出现裂缝。而谁能率先让裂缝扩大,谁就可能定义脑机的未来。

例如碳纳米材料,和水凝胶等柔性材料结合,能够造出更加柔韧、稳定的高性能电极(图:碳纳米管,壹图网)
中美竞速
相比于已经成熟的汽车、半导体、通信等产业,脑机接口领域在世界上没有多少玩家。真正具备从技术落地到产业布局能力的,几乎只有中美两国。
而中美两国的发展路径,恰好代表了两种思维方式的对照——美国是资本押注脑机的技术极限,而中国则是政府体系驱动的工程合力推进。
对于美国来说,脑机的发展以技术开创为优先目标。马斯克的Neuralink就是最具代表性的企业,它把柔性电极与手术机器人结合,实现微米级植入。这说明马斯克的首要目标不是量产,而是证明“读脑”真的可行。

用于电极植入手术的Neuralink机器人(图:cnn.com)
美国还有其他具有技术和临床优势的公司,如自主开发接口材料的Blackrock Neurotech,是FDA审批最完善的厂商;自主研发脑机接口通信技术的Paradromics,今年已大规模开展临床实验;而Synchron则避免开颅植入,在临床方面已经验证了长期的安全性。
这些公司展示了美国脑机领域的技术纵深生态,并且具有临床审批路径清晰、伦理监管成熟等优势。

Blackrock Neurotech的NeuroPort电极,于2004年被批准供人类使用(图:blackrockneurotech.com)
但它的短板也十分明显——研发成本高(融资难)、周期长(受试者招募难,配合度低)、量产难(企业规模扩大难)。因此,这种模式虽然每次成功都能引发轰动,但距离普及仍有距离。
而中国方面,则利用体系与资源优势整合追赶,技术落地很稳定。国内的脑机研究不是单点突破,而是在政策框架下的科研院所、企业、医院的协同作战。
在解码算法和植入设备上,博睿康与清华大学深度合作,手术系统先于Neuralink进入临床阶段。

民众在体验博睿康的脑机接口主动康复系统(图:壹图网)
强脑科技作为国内商业规模最大的脑机企业,与政府与科研机构合作打造了脑机创新示范中心,通过市场反向推动科研。
而阶梯医疗则凭借自研的电极技术,在创办后短时间内就获得了高额融资,目前与医院的合作也已经进入了临床阶段。

无锡市与强脑科技合作打造了脑机科学创新示范中心(图:brainco.cn)
简而言之,美国强调技术的深度开创,而中国则强调体系布局完整。脑机接口的全球格局由此形成两极结构。
从企业层面来看,FDA和国内的药监局的审批节奏,往往是谁先完成临床,谁就有伦理话语权。
放大到国家层面,这种审批先行的逻辑,正在演变成新的竞争形式。也就是说,谁拥有、使用、解释脑数据的能力更强,谁就有资格制定未来的规则。
可以预见的是,脑机接口的较量不仅是一场技术竞赛,更是一场围绕伦理与数据主权的制度博弈。

如何合理收集和使用脑数据,是一个值得思考的问题(图:脑电信号转换器,壹图网)
脑机技术的落地
在科技爆发的语境里,真正重要的步骤是技术如何落地。当前脑机接口最活跃、也最接近实际应用的两个方向,是医疗康复和大众消费。
在医疗和康复领域,脑机接口已经从可行性转向验证有效性和安全性层面。
医疗领域之所以先行,是因为临床需求非常明确,存在大量药物难以治疗的患者,并且临床监管方面的疗效指标也是最严格、最具备量化可靠性的,在伦理方面也更加具备约束性。

在神经功能修复及疾病治疗和干预等方面,脑机接口技术正逐步从实验走向临床实践(图:researchgate.net)
所以,脑机在这个领域往往能最先落地、最先得到代际升级。毕竟疗效好的设备,也是最能推广得开的安全设备。
除了医疗,在消费市场层面,当前的发展集中在一些更有想象力的领域,例如脑控游戏、沉浸式教育、注意力训练等等。

例如某企业推出的基于脑机接口技术的训练系统,旨在帮助儿童改善思维认知、语言表达和社交能力(图:brainco.cn)
专注于这些领域的企业,规模没有医疗领域大,但具有较大的创新性,让脑机接口第一次进入大众消费视野。这或许更迎合年轻人市场。
抛开科幻性不说,谁不曾遇见过打游戏按键慢半拍导致游戏失败的情况?要是游戏角色的反应和大脑思考完全同步,那游戏体验无疑会更上一层楼。

如果能有快速精准的反应度,那用脑机接口来玩游戏也是个不错的选择(图:researchgate.net)
然而,这类市场也存在一定的成本约束。对于成本不高的消费级读脑设备来说,其读取和解析的精度很有限,体验也较为粗糙,在及时性上不尽人意。但消费市场却代表了一个趋势,即脑信号正在成为人机交互的新语言。
所以,脑机接口的落地才刚刚开始,距离真正走进生活,还有数年的时间鸿沟要跨越。
意识的边界
与AI的早期阶段类似,脑机接口的发展瓶颈也在于数据。只有拥有足够多的高质量脑信号,才能打造出更精准的脑与机器通信体系。而这一步,必须依靠人。
过去两年,一个新的现象正在出现。越来越多的兼职信息出现了类似“脑机被试者”这样的字眼。在三甲医院的神经科门诊,也开始常见“脑机接口试验招募”的公告。

现在网络上能看到不少脑机接口实验的招募信息(图:小红书)
因此在未来,与脑机技术发展并行的,还有人脑数据的加速积累。但与此同时,也带来了新的问题和风险——谁来界定脑数据的边界?
因为脑机接口触及的不是单纯的数据,而是思想本身。它记录的,是情绪的波动、潜意识的闪现,甚至是身体状态的变化。
脑机接口带来的挑战,远不止于技术,它更是一场关于“人”的拷问。当我们的思想开始被测绘、被量化时,我们必须守护住那片使“我”之所以为“我”的、不可让渡的内心疆域。因为思想的圣殿,不应沦为数据的新殖民地。

各国需努力建立更加全面合理的脑数据监管机制(图:gppi.net)